Los heterodontosáuridos ("reptiles con dientes diferentes") son una familia de dinosaurios ornitisquios que fue creado por el anatónomo y paleontólogo Alfred Sherwood Romer en 1966 para agrupar a lo que por aquél entonces eran sólo 4 géneros: Heterodontosaurus, Geranosaurus, Lycorhinus y Echinodon. Hoy, se han sumado 5 géneros más y sabemos que este grupo tuvo un rango geológico que va del Jurásico temprano al Cretácico temprano, entre los 200 y los 133 millones de años.
Modelo y cráneo de Heterodontosaurus tucki, la especie tipo del grupo. Modelo de Tyler Keillor, en Sereno (2012), ZooKeys 226: 1-225.
Tradicionalmente, este grupo se sostuvo como monofilético, es decir, que todos sus miembros descendían de un único ancestro común. Y además, se solían ubicar en la base de los ornitisquios, como uno de los grupos menos derivados de estos dinosaurios.
Biogeografía y arreglo sistemático (monofilético) de los heterodontosáuridos. Tomado de Sereno (2012), ZooKeys 226: 1-225.
Sin embargo, un nuevo estudio sugiere algo radicalmente opuesto: que los heterodontosáuridos no eran monofiléticos y que en su lugar, eran un grado evolutivo que condujo hacia los Pachycephalosauria. Un grado evolutivo consiste de una serie de especies que no tienen un ancestro común único, sino varios y que además, se transforman gradualmente en otro grupo, volviéndose una agrupación parafilética (que excluye a ese grupo nuevo que deriva del anterior) y por ende, no válida para el sistema de clasificación actual. Un ejemplo de este tipo de grupo son los "acantodios", que dieron origen a los condrictios.
Ejemplo de un grupo parafilético. En rojo, los "acantodios", que como se aprecia, incluyen al grupo azul de los condrictios, por lo que Acanthodii no es un grupo válido. Algo así le pasa a los heterodontosáuridos. Ilustraciones de Kawasaki Satoshi.
Lo sorpresa más grande es ver precisamente este cambio, de estar en la base de Ornitischia "saltaron" hacia la base de Pachycephalosauria.
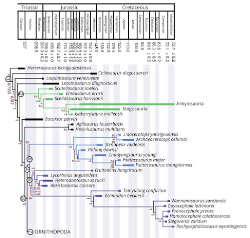
Nueva hipótesis filogenética con los heterodontosáuridos como grupo parafilético (en azul obscuro, abarcando desde Fruitadens y Lycorhinus hasta Tianyulong y Echinodon). Tomado de Dieudonné et al. (2020).
Si esta hipótesis está en lo correcto, se llenarían millones de años de evolución, pues los paquicefalosaurios deberían haber aparecido desde el Jurásico y todo su registro se limita al Cretácico. Pero no nos emocionemos. Esta, como toda comunicación científica es sujeto de debate entre los expertos en el tema. Por lo que más adelante veremos si esta topología (forma del "árbol") se sostiene con análisis posteriores o no. Por ahora, se da respuesta a la aparentemente inconexa relación de los grupos de ceratopsios y paquicefalosaurios, pues en este análisis Marginocefalia (el grupo que los une), queda delimitado con únicamente un carácter de la región posterior del cráneo que tambalea precariamente. Ya veremos qué sucede más adelante.
Fuente:
P. -E. Dieudonné , P. Cruzado-Caballero , P. Godefroit & T. Tortosa (2020): A new phylogeny of cerapodan dinosaurs, Historical Biology, DOI: 10.1080/08912963.2020.1793979
Related links
- Viaje Washington Nueva York
- Sentence With Viaje
- Lifestyle Influencers
- Lifestyle 360 Program
- Curiosidades Noruega
- Curiosidades Que No Sabias
- Lifestyle 011
- What Does Curiosidades Means In English
- Lifestyle Blogs
- Viaje Vs Excursion
- Curiosidades Legais
- Lifestyle Quizzes
- Translate Viaje To English
- Viaje Hamaki
- Curiosidades Jirafas
- Viajes 9 Punto 9
- Lifestyle Living
- Curiosidades Google Maps
- Lifestyle Awareness Tea
- Lifestyle 18
- Lifestyle Blogs Like Cup Of Jo
- Viaje Interprovincial
- Viaje 800
- Lifestyle Fitness
- Curiosidades 40 Anos
- Viaje In English
- Viaje Bruce Banner Cigar
- Lifestyle Clothing
- Curiosidades 7 De Octubre
- Lifestyle Home Products
- Viaje 1 De Mayo Animal Crossing
- Lifestyle Young Thug
- Viaje Que Significa
- 013 Lifestyle Nelspruit
- Lifestyle Awareness Tea
- 69 Curiosidades De Dragon Ball Super Broly
- Viaje Skull And Bones
- Curiosidades Sobre A Lua
- Lifestyle Xperia Mall Palava
- Viajar Or Europa
- Viaje Onirico
- Lifestyle Video
- 013 Lifestyle
- Viaje Cigars For Sale
- Viaje Y Descubra
- Viaje Qatar
- How Lifestyle Choices Affect Health
- Spanish Term For Viaje
- 8 Curiosidades Sobre Baratas
- Curiosidades Naruto
- Viaje Por Europa
- Viaje Interprovincial Ecuador
- Curiosidades Xalmimilulco 2020
- Curiosidades Urso Polar
- Viaje Verano 2020
- Lifestyle Qatar
- Where Can Lifestyle Vouchers Be Used
- Viaje 5 Dias Marruecos
- Curiosidades Alien Vs Predator
- Lifestyle Living
- Curiosidades Gta V
- Viaje 94
- Curiosidades Kim Taehyung
- Lifestyle Instagram
- Lifestyle Near Me Offers
- Curiosidades Peaky Blinders
- For Lifestyle-Related Diseases
- For Lifestyle-Related Diseases
- Lifestyle 30
- Viaje 9 Dias Nueva York
- Lifestyle Motors
- Curiosidades Uruguay
- Lifestyle Blog Names
- Viaje Jalapeno
- Lifestyle Victoria
- Is Viajar Imperfect Or Preterite
- Curiosidades Queen
- What Is Viaje In Spanish
- Viaje 3
- Lifestyle Elliptical
- Can Bloco Economico Curiosidades
- Curiosidades Geografia
- Another Word For Viaje
- Lifestyle 600
- Lifestyle 4X4 Morley
- Lifestyle India
- Curiosidades 3 Temporada Stranger Things
- Thirteen Reasons Why Curiosidades
- Lifestyle Wake
- Curiosidades Astronomia
- Viaje Definicion
- 0917 Lifestyle
- Curiosidades When They See Us
- Lifestyle 190 Complete Glass Aquarium
- How To Say Viaje In Spanish
- Are Lifestyle Campers Australian Made
- Curiosidades Toy Story
- Viajar Vs Ca Case Digest
- Curiosidades 50 Sombras De Grey Pelicula
- Lifestyle 650 Home Entertainment System
- Curiosidades Zurdos
- Curiosidades Brasil
- Viaje 8 Dias Nueva York
- What'S Viajar In English
- Viaje 7 Maravillas Del Mundo
- To Lifestyle Synonym
- Viaje Farmhand Andre Zombie
- Curiosidades Puerto Rico
- Viajes Y Mas
- Who Lifestyle Changes
- Lifestyle Unidays
- Lifestyle Amrit Maan Lyrics
- Viaje Birthday Blend
- Lifecycle 9500R
- Lifestyle Group
- Curiosidades Juegos Olimpicos
- Lifestyle Login
- Lifestyle Photos
- Viaje Insolito
- Curiosidades 800
- Viaje Virtual A La Luna
- Curiosidades The Office
- Lifestyle Pictures
- Healthy Lifestyle
- To Viaje En Español
- How Lifestyle Affects Business
- Viaje Masculine Or Feminine
- Lifestyle Theory
- Viajar Vs Ca Case Digest
- Curiosidades 007
- Viaje Birthday Blend




No comments:
Post a Comment